KEEP TRAVELING & LOVE Château.
永續發展Château Capital Group Information
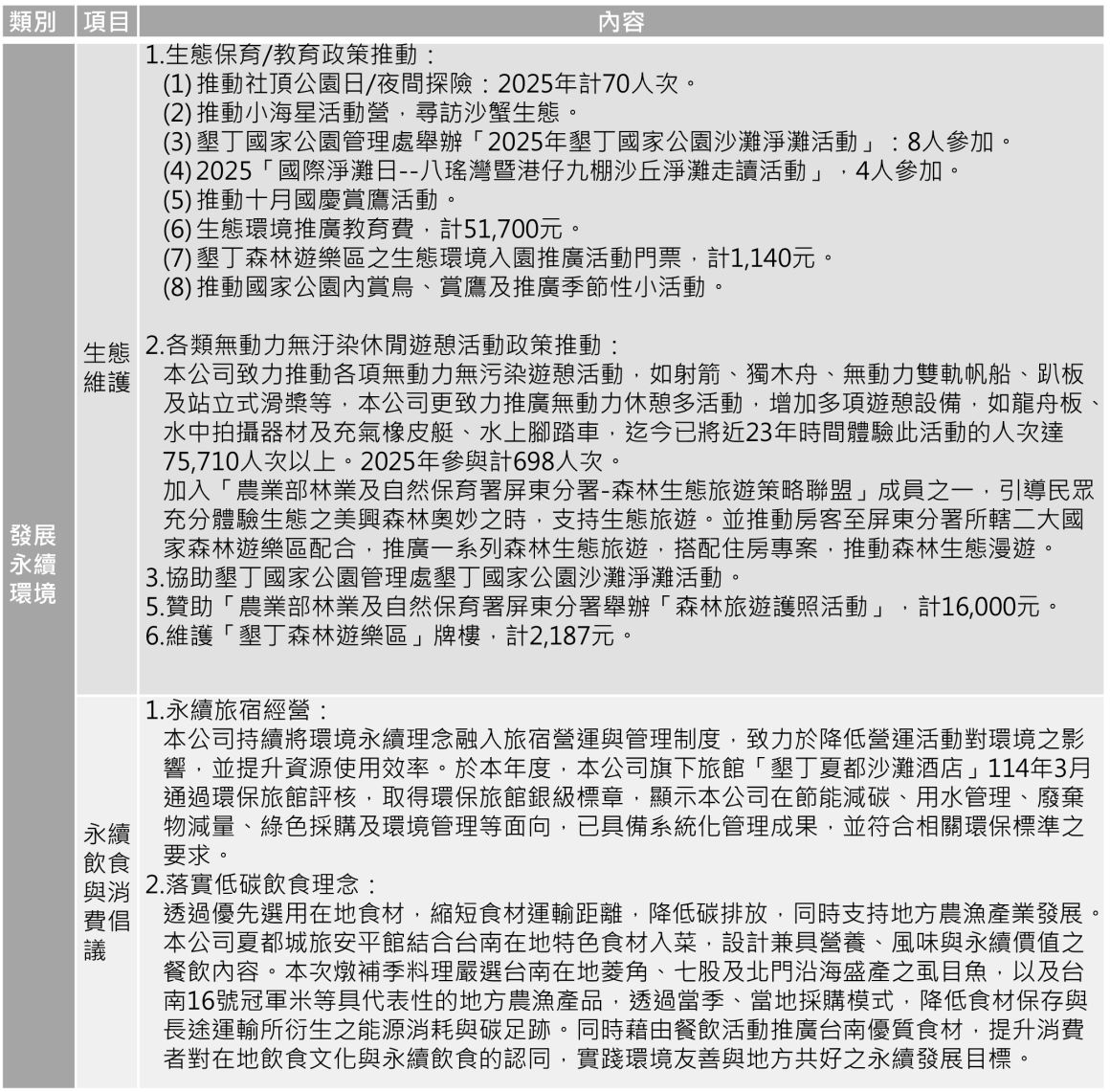
計畫與推動
推動永續發展治理架構

【企業誠信經營暨永續發展推動委員會】分組及推動策略架構

【2025年企業誠信經營暨永續發展推動委員會執行情形於2026年1月29日向董事會報告】
本公司為健全誠信經營及永續發展推動之管理,本公司設置「企業誠信經營暨永續發展推動委員會」,負責有關誠信經營、環境保護、社會參與、員工照護及公司治理政策與防範方案之制定及監督執行。有關本公司「企業誠信經營暨永續發展推動委員會」推動與執行情形如下說明:
永續目標



推動永續發展相關活動



經理人、財會、內稽人員及公司治理人員參與公司治理及財務資訊有關之進修訓練
財會人員
| 姓名 | 職稱 | 日期 | 主辦單位 | 類別 | 課程名稱 | 人數 | 時數 | 時數小計 |
|---|---|---|---|---|---|---|---|---|
| 張曉雯 李思慧 |
財會主管 代理人 |
2024/8/22 2024/8/23 |
成功大學會計系 | 永續發展 | 永續資訊之管理及重要法令解析 | 2 | 3 | 6 |
| 張曉雯 李思慧 |
財會主管 代理人 |
2024/8/22 2024/8/23 |
成功大學會計系 | 公司治理 | 從資本市場看SDGs及ESG投資效益 | 2 | 3 | 6 |
| 張曉雯 李思慧 |
財會主管 代理人 |
2024/8/22 2024/8/23 |
成功大學會計系 | 職道法責 | 法律自保之道-如何面對偵查審判程序 | 2 | 3 | 6 |
| 張曉雯 李思慧 |
財會主管 代理人 |
2024/8/22 2024/8/23 |
成功大學會計系 | 永續發展 | 財務人員因應永續發展浪潮所面臨的挑戰 | 2 | 3 | 6 |
| 張曉雯 李思慧 |
財會主管 代理人 |
2024/10/17 |
勤業眾信聯合會計師事務所 | 財務會計 | 2024年度第三季定期研討會_台南場研討會 | 2 | 3 | 6 |
| 張曉雯 李思慧 |
財會主管 代理人 |
2024/11/27 |
台灣證券交易所 | 財務會計 | 113年度推動我國採用國際財務報導準則宣導說明會 | 2 | 3 | 6 |
內稽人員
| 姓名 | 職稱 | 日期 | 主辦單位 | 類別 | 課程名稱 | 人數 | 時數 | 時數小計 |
|---|---|---|---|---|---|---|---|---|
| 潘素禎 | 稽核主管 | 2024/01/18 | 會計發展研究基金會 | 永續 發展 | 金融科技與永續數位報導研討會 | 1 | 3 | 3 |
| 潘素禎 | 稽核主管 | 2024/03/13 | 台灣證券交易所 | 公司 治理 | 113年度公司治理評鑑宣導課程 | 1 | 3 | 3 |
| 劉淑真 | 代理人 | 2024/05/23 | 內部稽核協會 | 內稽 內控 | Power BI-風險評估與視覺化分析 | 1 | 6 | 6 |
| 潘素禎 | 稽核主管 | 2024/06/18 | 內部稽核協會 | 永續 發展 | 內稽人員的新挑戰-永續資訊揭露和管理政策及相相關稽核要點之解析 | 1 | 6 | 6 |
| 潘素禎 | 稽核主管 | 2024/07/08 | 台灣證券交易所 | 永續 發展 | 113年永續資訊之管理內部控制制度宣導會 | 1 | 3 | 3 |
| 潘素禎 | 稽核主管 | 2024/09/20 | 內部稽核協會 | 內稽 內控 | 企業執行"ESG"與"內稽內控整合"應用與範例 | 1 | 6 | 6 |
| 潘素禎 | 稽核主管 | 2024/10/04 | 台灣證券交易所 | 公司 治理 | 113年度防範內線交易宣導會 | 1 | 3 | 3 |
| 潘素禎 | 稽核主管 | 2024/10/24 | 台灣證券交易所 | 公司 治理 | 上市公司業務宣導會 | 1 | 3 | 3 |
| 劉淑真 | 代理人 | 2024/11/06 | 內部稽核協會 | 內稽內控 | 從案例談內部稽核新定位-倫理道德與法律的交會 | 1 | 6 | 6 |
治理人員
| 姓名 | 職稱 | 日期 | 主辦單位 | 類別 | 課程名稱 | 人數 | 時數 | 時數小計 |
|---|---|---|---|---|---|---|---|---|
| 張曉雯 | 治理主管 | 2024/05/16 | 台灣證券交易所 | 永續 發展 | 上市公司永續揭露實作研習 | 1 | 3 | 3 |
| 張曉雯 | 治理主管 | 2024/05/17 | 台灣證券交易所 | 永續 發展 | 上市公司永續揭露實作研習 | 1 | 6 | 6 |
| 張曉雯 | 治理主管 | 2024/06/26 | 台灣證券交易所 | 永續 發展 | 氣候變遷與淨零科技應用 | 1 | 6 | 6 |
| 張曉雯 | 治理主管 | 2024/06/28 | 台灣證券交易所 | 永續 發展 | 永續環境標準規範及國際公約 | 1 | 6 | 6 |
| 張曉雯 | 治理主管 | 2024/07/03 | 台灣證券交易所 | 永續 發展 | 2024國泰永續金融暨氣候變遷高峰論壇 | 1 | 6 | 6 |
| 單位主管 | 治理人員 | 2024/07/12 | 行政管理部 | 永續 發展 | 溫室氣體盤查起始會議 | 24 | 8 | 192 |
| 單位主管 | 治理人員 | 2024/07/13 | 行政管理部 | 永續 發展 | 碳盤查流程簡述 | 8 | 8 | 64 |
| 單位主管 | 治理人員 | 2024/08/02 | 行政管理部 | 永續 發展 | 企業溫室氣體量化實務說明 | 8 | 8 | 64 |
| 單位主管 | 治理人員 | 2024/08/03 | 行政管理部 | 永續 發展 | 溫室氣體內部查證演練 | 7 | 8 | 56 |
| 張曉雯 | 治理主管 | 2024/09/06 | 台灣證券交易所 | 公司 治理 | 113年度防範內線交易宣導會 | 1 | 3 | 3 |
| 高文玲 何亦婷 郭維剛 林士淵 洪婇綾 |
治理人員 | 2024/09/11 2024/09/12 |
行政管理部 | 永續 發展 | 溫室氣體盤查內部查證員訓練課程 | 5 | 16 | 80 |
| 張曉雯 | 治理主管 | 2024/09/12 2024/09/13 |
中華公司治理協會 | 永續 發展 | 氣候風險變室工作坊暨淨零碳排宣導會 | 1 | 9 | 9 |
| 高文玲 何亦婷 郭維剛 郭任育 |
治理人員 |
2024/09/18 2024/09/19 |
行政管理部 | 永續 發展 | 產品碳足跡內部查證員訓練課程 | 4 | 16 | 64 |
| 單位主管 | 治理人員 | 2024/09/20 | 行政管理部 | 永續 發展 | 碳盤查報告書編製 | 15 | 1 | 15 |
| 高文玲 | 治理人員 | 2024/10/22 | 證券商業同業公會 | 公司 治理 | 勞動爭議防免及公司治理 | 1 | 3 | 3 |
| 高文玲 | 治理人員 | 2024/10/22 | 證券商業同業公會 | 永續 發展 | ESG投資與企業社會責任 | 1 | 3 | 3 |
| 高文玲 | 治理人員 | 2024/10/25 | 台灣證券交易所 | 公司 治理 | 上市公司業務宣導會 | 1 | 3 | 3 |
| 張曉雯 | 治理主管 | 2024/11/12 | 台灣證券交易所 | 永續 發展 | 113年度上市櫃公司永續報告書編製及產製功能宣導會 | 1 | 3 | 3 |
推動永續發展教育訓練
| 課程名稱 | 人數 | 時數 | 時數小計 |
|---|---|---|---|
| 金融科技與永續數位報導研討會 | 1 | 3 | 3 |
| 旅宿業節能設備及智慧減碳補助暨一次用旅宿用品管制說明會 | 1 | 4 | 4 |
| 上市公司永續揭露實作研習 | 1 | 9 | 9 |
| 內稽人員的新挑戰-永續資訊揭露和管理政策及相相關稽核要點之解析 | 1 | 6 | 6 |
| 氣候變遷與淨零科技應用 | 1 | 6 | 6 |
| 台灣觀光雨旅宿產業永續趨勢論壇 | 1 | 4 | 4 |
| 永續環境標準規範及國際公約 | 1 | 6 | 6 |
| 2024國泰永續金融暨氣候變遷高峰論壇 | 1 | 6 | 6 |
| 113年永續資訊之管理內部控制制度宣導會 | 1 | 3 | 3 |
| 碳盤查專案輔導教育訓練 | 19 | 3 | 57 |
| 溫室氣體盤查起始會議 | 24 | 8 | 192 |
| 碳盤查流程簡述 | 8 | 8 | 64 |
| 企業溫室氣體量化實務說明 | 8 | 8 | 64 |
| 溫室氣體內部查證演練 | 7 | 8 | 56 |
| 永續資訊之管理及重要法令解析 | 2 | 3 | 6 |
| 財務人員因應永續發展浪潮所面臨的挑戰 | 2 | 3 | 6 |
| 溫室氣體盤查內部查證員訓練課程 | 5 | 16 | 80 |
| 氣候風險變室工作坊暨淨零碳排宣導會 | 1 | 9 | 9 |
| 產品碳足跡內部查證員訓練課程 | 4 | 16 | 64 |
| 碳盤查報告書編製 | 15 | 1 | 15 |
| 企業執行ESG與內部稽核內控整合應用與範例 | 1 | 6 | 6 |
| ESG投資與企業社會責任 | 1 | 3 | 3 |
| 墾丁生態與環保 | 10 | 2 | 20 |
| 113年度上市櫃公司永續報告書編製及產製功能宣導會 | 1 | 3 | 3 |
| 碳口氣森呼吸 | 4 | 2 | 8 |
| 700 |
-
利害關係人溝通專區
利害關係人服務專員 潘小姐
電話: 886-8-886-2377分機6013
Email: accusation@ktchateau.com.tw

